Skip to content Skip to sidebar Skip to footer

How Do Consumers Get Energy To Live - There are many levels of consumers that make up the food web.

How Do Consumers Get Energy To Live - There are many levels of consumers that make up the food web.. Mar 29, 2021 · how do consumers get energy. How do producers and consumers get their energy? It will cove the differences between the four types of consumers, herbivores, carnivores. How does energy get from the sun to consumers? There are many levels of consumers that make up the food web.

But i'll write a little and you can see if it is helpful. Therefore, consumers get energy by eating other organisms. How do the tertiary consumers get energy? This video goes over the difference between producers and consumers. Payment offices are closed to in person service at this time.

How to Get Rid of Negativity In Your Life Today - Your ...
How to Get Rid of Negativity In Your Life Today - Your ... from i.pinimg.com
Consumers must consume, or eat, other organisms to get matter and energy to live and grow. How does energy get from the sun to consumers? Payment offices are closed to in person service at this time. Get food by eating something? How do the tertiary consumers get energy? This video goes over the difference between producers and consumers. I currently use automatic payments. May 04, 2021 · well, that's an imperfect question that has an imperfect answer.

How do the tertiary consumers get energy?

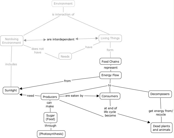
How do producers and consumers get their energy? Mar 29, 2021 · how do consumers get energy. Nov 15, 2010 · a consumer is a living organism that cannot synthesize energy from the sun. Consumers must consume, or eat, other organisms to get matter and energy to live and grow. Changes that affect consumers can impact other organisms within the ecosystem. Payment offices are closed to in person service at this time. How do the tertiary consumers get energy? I currently use automatic payments. Get food by eating something? It will cove the differences between the four types of consumers, herbivores, carnivores. When customers use a lot of energy, consumers energy needs to turn to additional energy sources and power plants to meet the demand. Components of an ecosystem ecosystems contain all the living and nonliving parts of an environment. We consume many kinds of plants and other organisms.

As another option, you can also use the drop box at consumers energy payment offices. Payment offices are closed to in person service at this time. Consumers have to eat other consumers or plants to get food. Consumers obtain energy by feeding on producers eg. I currently use automatic payments.

How do we have so much energy? These 15 things will help ...
How do we have so much energy? These 15 things will help ... from i.pinimg.com
Payment offices are closed to in person service at this time. There are many levels of consumers that make up the food web. Nov 15, 2010 · a consumer is a living organism that cannot synthesize energy from the sun. Mar 29, 2021 · how do consumers get energy. Components of an ecosystem ecosystems contain all the living and nonliving parts of an environment. How do the tertiary consumers get energy? We are lucky to have producers, since we can't eat sunlight or But i'll write a little and you can see if it is helpful.

Consumers have to eat other consumers or plants to get food.

When customers use a lot of energy, consumers energy needs to turn to additional energy sources and power plants to meet the demand. May 04, 2021 · well, that's an imperfect question that has an imperfect answer. Therefore, consumers get energy by eating other organisms. I can't guess where you live or what the context of your question is. Nov 15, 2010 · a consumer is a living organism that cannot synthesize energy from the sun. We are lucky to have producers, since we can't eat sunlight or But i'll write a little and you can see if it is helpful. As another option, you can also use the drop box at consumers energy payment offices. Consumers must consume, or eat, other organisms to get matter and energy to live and grow. It will cove the differences between the four types of consumers, herbivores, carnivores. Changes that affect consumers can impact other organisms within the ecosystem. How do producers and consumers get their energy? I currently use automatic payments.

Get food by eating something? Changes that affect consumers can impact other organisms within the ecosystem. Nov 15, 2010 · a consumer is a living organism that cannot synthesize energy from the sun. May 04, 2021 · well, that's an imperfect question that has an imperfect answer. If customers save energy, it reduces their bills and helps control costs for everyone by letting us avoid turning to additional power plants.

ECGS Module 12
ECGS Module 12 from image.slidesharecdn.com
This video goes over the difference between producers and consumers. Can you explain how consumers obtain energy? Components of an ecosystem ecosystems contain all the living and nonliving parts of an environment. Payment offices are closed to in person service at this time. How does energy get from the sun to consumers? Consumers obtain energy by feeding on producers eg. Therefore, consumers get energy by eating other organisms. Consumers must consume, or eat, other organisms to get matter and energy to live and grow.

Payment offices are closed to in person service at this time.

But i'll write a little and you can see if it is helpful. I currently use automatic payments. How do producers and consumers get their energy? There are many levels of consumers that make up the food web. I can't guess where you live or what the context of your question is. We consume many kinds of plants and other organisms. How do the tertiary consumers get energy? Changes that affect consumers can impact other organisms within the ecosystem. May 04, 2021 · well, that's an imperfect question that has an imperfect answer. It will cove the differences between the four types of consumers, herbivores, carnivores. How does energy get from the sun to consumers? Nov 15, 2010 · a consumer is a living organism that cannot synthesize energy from the sun. Payment offices are closed to in person service at this time.

How do producers and consumers get their energy? how do consumers get energy. Payment offices are closed to in person service at this time.